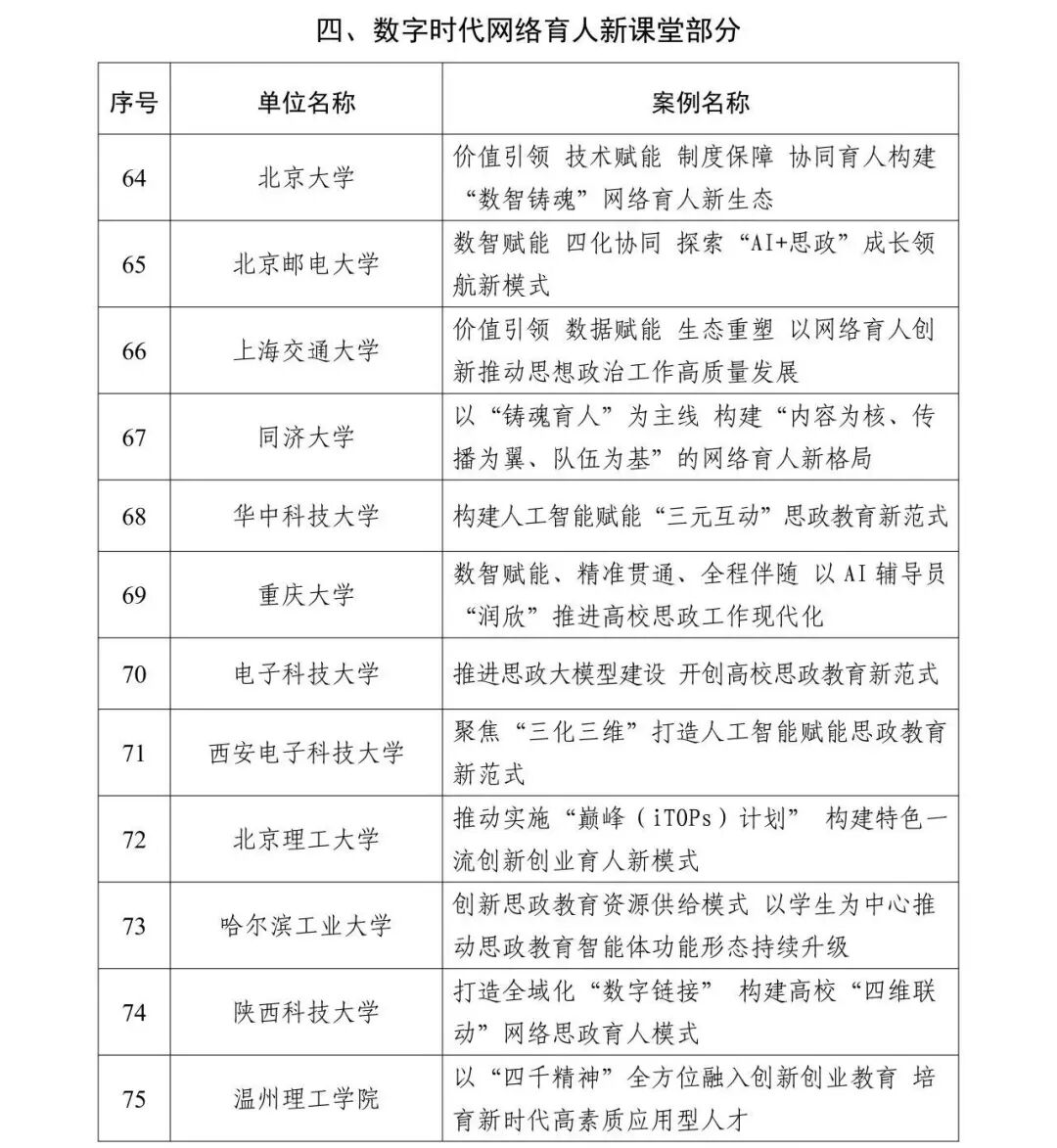
近日,教育部发布首批新时代学校思想政治教育典型案例,全国共100个案例。温州理工学院《以“四千精神”全方位融入创新创业教育 培育新时代高素质应用型人才》成功入选,成为浙江省上榜的3个案例之一。
首批典型案例对标新时代立德树人工程布局,涵盖立德树人机制综合改革、党的创新理论主课堂、新时代伟大变革实践育人大课堂、数字时代网络育人新课堂、教师队伍和基层组织建设等五部分,系统总结了思政工作相关体制机制、平台载体、队伍支撑、协同保障、评价反馈等方面的创新经验。温理工案例入选“数字时代网络育人新课堂”部分。
温州是我国民营经济的重要发祥地。“四千精神”,即走遍千山万水、说尽千言万语、想尽千方百计、吃尽千辛万苦,是这座城市独特的精神标识与文化基因。近年来,温理工将这一宝贵地域精神资源转化为育人优势,通过精神引领与能力塑造相融合的路径探索,构建起产教融合、城校共生的协同育人机制,培育出能够直接服务产业升级、支撑区域发展、担当时代使命的高素质应用型人才。
在具体实践中,温理工系统构建了涵育“四千精神”的特色校园文化。学校在官网、官微开设专题专栏,制作“‘我理解的四千精神’系列微视频”,采用“实地场景+青年叙事”模式,选取温州代表性企业和产业园区作为拍摄场景,并在大学科技园建设“四千精神”文化主题展馆。同时,着力打造“问理”思政大课堂品牌项目,邀请学者、改革亲历者、海内外温商代表等多方嘉宾,从多维度解析“四千精神”。学校还设计“寻迹‘四千精神’”主题实践线路,实施“‘四千精神’记忆口述实录”项目,组织学生访谈温州改革开放亲历者,让地域精神成为可感、可知、可践行的教育资源。
在创新创业教育方面,温理工将“四千精神”深度融入课程体系与教学实践。开设覆盖所有专业的创新创业类课程,在创业管理等相关专业核心课程中系统嵌入“四千精神”案例教学模块,成立“四千精神与创新创业教育”教研中心,编写特色教材,建设专创融合教学案例库。学校构建了“创业工作室—创业孵化园—大学科技园—产业加速基地”四级全链条孵化体系,与龙头企业共建现代产业学院,覆盖温州“5+5+N”重点产业领域。通过引入真实产业场景和地方发展案例,让学生在解决实际问题中体悟精神价值,实现知识、能力与品格的共同提升。
经过持续探索,温理工育人成效显著。学生自主创业率平均达6%以上,学校众创空间年活跃创新创业团队60个,年创造产值2亿元以上。在中国国际大学生创新大赛、“挑战杯”等赛事中累计获国家、省级奖项700余项,“大学生创业训练计划项目”累计获批国家级近400项。毕业生用人单位满意度达94.73%,综合素质、实践动手能力、心理素质及抗压能力等九个子项目评分均居全省第一。学校本科毕业生“留温率”连续5年位列温州本科高校首位,累计孵化学生创业项目350余个,多数项目与温州本地产业深度结合,有力支撑地方经济建设。
温理工党委书记陈永光表示,“四千精神”作为温州独特的精神标识,其育人价值在于从文化符号转化为精神动力。学校通过将其有机融入学生成长全过程,使地域精神在潜移默化中筑牢学生服务地方、实干奋斗的品质根基,为培养新时代高素质应用型人才探索出一条有效路径。

搜索