根据《事业单位公开招聘人员暂行规定》(人事部令第6号)、《关于进一步做好事业单位公开招聘工作的通知》(人社部发〔2024〕57号)和《关于市属和市级机关所属事业单位选聘高层次紧缺人才工作的实施意见》(温人社发〔2022〕72号)等规定,温州理工学院决定面向国内外引进高层次紧缺人才。现将有关事项公告如下:
一、引进单位
温州理工学院(简称温理工,英文简称:WZUT)是由温州市人民政府兴办的一所本科层次公办普通高等学校。学校是浙江省应用型建设试点示范院校,获批硕士学位授予立项建设单位,先后获得国家级创业教育人才培养模式创新实验区、国家级众创空间、省“绿色学校”(高等学校)、省大众创业万众创新示范基地、省创业孵化示范基地等荣誉。学校坐落于中国民营经济先发地、改革开放前沿阵地、素有“东南山水甲天下”“中国数学家的摇篮”“中国最具幸福感城市”美誉的浙江省温州市。
学校着力做强工科、做精理科、做特文科,聚焦人工智能、智能制造、智能建造、现代服务等领域,建设支撑引领温州产业发展的优势特色学科群。现已初步建成一支包括海外院士、国家级引才计划入选者、省级引才计划入选者、省教学名师、省151人才、省高校中青年学科带头人等在内的素质较高、基础扎实、创新能力强、适合应用型大学发展的高水平师资队伍。
学校下设14个教学机构,包括经济与管理学院、马克思主义学院、法学院、文学与传媒学院、数据科学与人工智能学院、机器人工程学院、电子与电气工程学院、建筑与能源工程学院、设计艺术学院、继续教育学院、公共体育部等,涵盖工学、理学、经济学、管理学、文学、法学、艺术学等七大学科门类,开设36个本科专业。其中,智能科学与技术、土木工程2个学科获评浙江省“十四五”一流学科(B类),拥有省级一流本科专业建设点5个、省级特色专业4个,以及国家级、省级本科课程79门。
学校秉承“厚德浚智,循理精工”校训,锚定建设地方性高水平理工类应用型大学办学目标,提出应用型大学建设“136”发展战略,力争2035年建成特色鲜明、国内影响力较大、有一定国际知名度的理工类应用型本科院校。当前学校正处于高速发展期,人才政策优厚、科研平台完善、发展空间广阔,诚邀海内外英才加盟,共启新程!
二、引进岗位、条件及待遇
(一)引进岗位
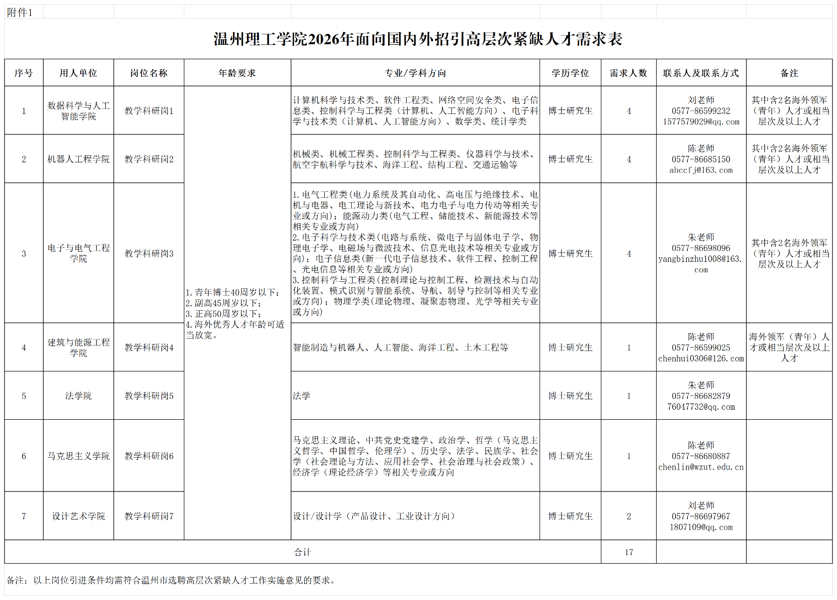
本次引进需求为7个岗位17人。
岗位名称、引进人数和具体要求详见《温州理工学院2026年面向国内外招引高层次紧缺人才需求表》(附件1)。
(二)引进对象
引进对象范围不限,符合岗位报名条件者均可应聘。应届毕业生和留学归国人员取得学历、学位证书(含学历、学位认证书)的时限要求为2026年12月31日前。其中海外领军人才及海外青年人才还需符合以下条件。
1.海外领军人才需在海外学习(工作)经历不少于6年,并符合以下条件之一:
(1)曾在海外知名大学、科研机构(所在学校/机构近5年内在国际声誉的榜单中排名前100位或学科排名前50位)担任副教授及相当层次以上职务;(2)曾在世界一流企业(所在企业近5年内属于世界500强企业、全球科技公司100强或行业细分领域全球龙头企业)海外总部或重要分支机构担任管理类、技术类中高级职务(总部组织架构前3层、重要分支机构组织架构前2层)。
2.海外青年人才需在海外学习(工作)经历不少于3年,并符合以下条件之一:
(1)曾在海外知名大学、科研机构(所在学校/机构近5年内在国际声誉的榜单中排名前100位或学科排名前50位)有正式教学或科研职位(含博士后);(2)曾在世界一流企业(所在企业近5年内属于世界500强企业、全球科技公司100强或行业细分领域全球龙头企业)海外总部或重要分支机构有正式教学或科研职位(含博士后)。
(三)资格条件
应聘人员应符合下列条件:
1.遵纪守法,品行端正,愿意履行事业单位人员的义务;
2.具备岗位所需的学历学位、专业、专业技术资格等条件;
3.具备适应岗位要求的身体条件;
4.与岗位之间不存在按规定应当规避的情形;
5.能在岗位用人时限内及时入职;
6.具备岗位所需要的其他条件。
(四)岗位待遇
聘用人员纳入事业单位报备员额内管理,实行聘用制,聘用管理按国家有关事业单位人员聘用制度及政策执行。享受国家规定的事业单位工作人员相关工资福利待遇、学校高层次人才待遇和温州市高层次人才福利,安家费、科研启动经费、科研奖励等参照学校规定执行。入选国家级、省级、市级人才引进项目的,同时享受相应的人才奖励。
三、引进工作安排
(一)实施时间
自公告公布之日起7个工作日后,根据学校人才引进工作总体部署、用人需求缓急以及符合报名条件的报名人数情况,学校适时组织考核,直至相应岗位落实聘用人员。
除按规定完成引进工作的岗位外,学校集中公布的用人需求信息在2026年度内有效,并将于2026年9月集中更新。经考核后,部分岗位现有应聘人员不能达到学校用人标准,或确定的拟聘人员不能按期到岗的,有关岗位仍作空缺处理,继续组织招引。
(二)报名办法
凡符合岗位资格条件的应聘者,均可自公告公布之日起应聘空缺岗位。
应聘者请填写《温州理工学院引进人才申请表》(附件2)和《温州理工学院引进人才业绩成果汇总表》(附件3)。通过电子邮件形式将申请表、业绩汇总表、学历学位证书、职称证书及教科研项目支撑材料发送至人才需求表中对应学院的指定邮箱进行报名,邮件主题请注明:姓名+岗位名称+需求专业名称。
应聘者可通过人才需求表中的“联系人及联系方式”进行相关专业咨询。
(三)资格审核
学校将根据各岗位用人需求实际,结合应聘人员专业(学科)、研究方向、科研成果、工作学习经历等进行资格审核,并根据符合资格条件报名人数情况,适时研究确定针对具体岗位的考核安排,及时通知应聘人员。
资格审查贯穿引进工作始终,任一环节发现人员资格不符合要求的,一经查实,一律取消报考资格。
考核人数可不受最低开考比例限制。
(四)考试考核
学校主要通过考试、考核的方式择优确定初步人选。
考试主要采用专业技术水平测试+面试的方式,考核主要包括思想政治水平、教育背景、专业(研究)方向、教学科研业绩、科研和工作经历匹配度分析评议等方式。
(五)体检、考察
体检工作参照现行公务员考录体检的办法进行,须在体检之前提供所在单位同意参加本次报考的书面意见,逾期视为放弃。
学校成立考察小组,对体检合格人员进行综合考察。考察一般采用个人档案审查、走访相关单位、民主测评、个别谈话以及单位领导班子民主研究等形式进行,了解应聘人员遵纪守法情况、思想品德和能力素质等综合情况。
(六)公示、聘用
学校根据考试考核、体检、考察情况确定拟聘人员,名单将在温州市人力资源和社会保障局网站公示5个工作日。公示期满,对拟聘人员没有异议或反映有问题经查实不影响聘用的,学校按规定办理进人和聘用手续。拟聘人员与学校签订高层次人才引进协议和事业单位聘用合同。
拟聘人员未能如期取得学历学位证书(含教育部留服中心出具的学历学位认证书)的,或未按与学校约定的时间报到的,视为放弃录用资格。
四、纪律与监督
(一)本次人才引进有关信息将在温州人力资源和社会保障局网站和温州理工学院网站公布,供应聘人员查询和社会监督。其中,引进相关通知和信息(资格复审、面试、体检考察等)由学校另行通知,请应聘人员务必保持通讯畅通。
(二)对引进工作及相关信息有异议的,请在信息公布之日起5日内向温州理工学院人事处反映,以便及时研究处理。联系电话:0577-86680897。
(三)对应聘违纪违规行为的认定和处理,按照《事业单位公开选聘违纪违规行为处理规定》(人社部令第35号)执行。
(四)温州理工学院纪检部门全程参与本次引进工作并履行监督职责,纪检监察室联系电话:0577-86680751。
五、其他事项
有关本次引进工作具体问题,可向引进学院直接咨询,详见人才需求表。
人事处联系电话:0577-86680897 江老师
人事处联系邮箱:rscrck@wzut.edu.cn
学校地址:温州经济技术开发区金海三道337号
学校网址:www.wzut.edu.cn
附件1:温州理工学院2026年面向海内外招引高层次紧缺人才需求表.pdf
温州理工学院
2026年4月28日

搜索